Tercer Parcial
Read

Tercer Parcial

By Erika

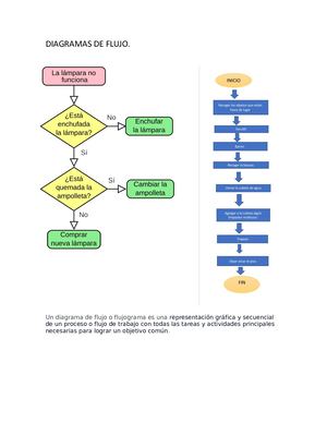
DIAGRAMAS DE FLUJO. Un diagrama de flujo o flujograma es una representación gráfica y secuencial de un proceso o flujo de trabajo con todas las tareas y actividades principales necesarias para lograr un objetivo común.

Read the publication