• Features
    • Personalization

      Transform your documents into captivating experiences

    • Integrations

      Connect Calaméo to your favorite applications

    • Studio

      Make publications that look like you

    • Conversion

      Generate valuable leads from your publications

    • Multi-Accounts

      Manage multiple accounts with the Multi-Accounts option

    • Share

      Disseminate your content everywhere, instantly

    • Statistics

      Analyze your audience's behavior

    • Subscribers

      Share exclusive content with your subscribers

    • Accessibility

      Publish accessible content

    All features
  • Pricing
  • Explorer
  • Resources
    • Blog

      Follow the latest news from Calaméo

    • Guided tour

      Pick up this document to master Calaméo

    • Help Center

      Find answers to your questions quickly

    • Calaméo Mag

      Explore our articles and refine your ideas

    • Case studies

      Discover how to achieve your goals

    • Developers

      Integrate Calameo into your workflow

    From the blog
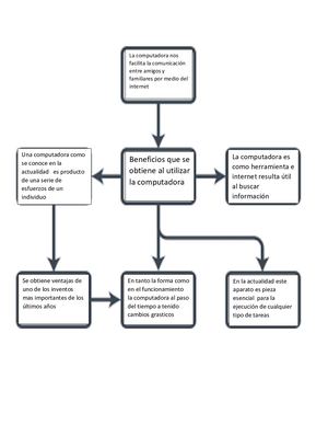
Mapa Conceptual Juan Jose Ponce Flores 1 B
Read

Mapa Conceptual Juan Jose Ponce Flores 1 B

By juan jose ponce flores

mapa conceptual juan jose 1b

mapa conceptual juan jose 1b Less

Read the publication
  • Related publications
  • Share
  • Embed
  • Add to favorites
  • Comments
Company
  • About
  • Pricing
  • Press
Features
  • Personalization
  • Conversion
  • Statistics
  • Integrations
  • Multi-accounts
  • Subscribers
  • Studio
  • Share
Resources
  • Blog
  • Calaméo Mag
  • Guided tour
  • Case study
  • Help Center
  • Developers
  • English
  • Safe mode
  • Contact us
  • Terms of use
  • Privacy
  • Copyright notices
  • Cookie settings