Diagrama De Flujo
Read

Diagrama De Flujo

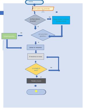
inicio El carro no prende no ¿la llave esta en Pongo la llave y trato de el suiche? prender el carro si no ¿el carro tiene Comprar gasolina gasolina ¿ si Llamar al mecanico El mecánico lo revisa no ¿si arreglo el carro? si Prende el carro Fin

Read the publication