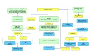
Se debe presentar la ficha de registro de Pagar el 16.77% de vertimiento de agua residual con tu Realización del pago UIT. solicitud (que estará dirigido al Director o Directora de certificación y autorización) En el Banco de la Nación (DIGESA) Presentar la...
More
Se debe presentar la ficha de registro de Pagar el 16.77% de vertimiento de agua residual con tu Realización del pago UIT. solicitud (que estará dirigido al Director o Directora de certificación y autorización) En el Banco de la Nación (DIGESA) Presentar la solicitud procedimiento Dirección general de salud ambiental Dejar el correo para obviarle la respuesta requisitos Esperar el documento solicitado Elegir entre Autorización sanitaria del sistema de exportador o Inicio de tratamiento y disposición final de las importador e ingresa procedimiento aguas residuales domesticas con DIGESA con clave sol infiltración en el terreno Resuelven el caso en 1 mes identificarte Denominación de clasificación procedimiento RUC DNI negativa positiva Texto único de procedimientos RUC administrativos DNI Usuario Instancias de resolución DNI Contraseña Contraseña de recursos Contraseña Documento de SUNAT VIRTUAL para gestión apelación reconsideración inconvenientes
Less