m e d io a m b ie n t e ESUN sistema formado por elementos naturales y artificiales que están interrelacionados y que son modificados por la acción humana. sirve para dar el oxigeno que respiramos para poder vivir, sus arboles nos dan sus frutos, que nos...
More
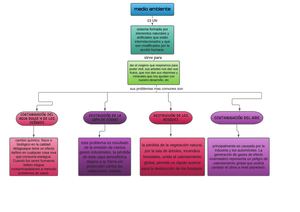
m e d io a m b ie n t e ESUN sistema formado por elementos naturales y artificiales que están interrelacionados y que son modificados por la acción humana. sirve para dar el oxigeno que respiramos para poder vivir, sus arboles nos dan sus frutos, que nos dan sus vitaminas y minerales que nos ayudan con nuestro desarrollo, etc sus problemas mas comunes son Cont aminación del Dest r ucción de l a Dest r ucción de l os agua dul ce y de l os capa de ozono bosques Cont aminación del air e océanos cambio químico, físico o biológico en la calidad este problema es resultado la pérdida de la vegetación natural, principalmente es causada por la delaguaque tiene un efecto de la emisión de ciertos por la tala de árboles, incendios industria y los automóviles. La dañino en cualquier cosa viva gases industriales, la pérdida generación de gases de efecto que consuma eseagua. de esta capa atmosférica forestales, unida al calentamiento invernadero representa un peligro de Cuando los seres humanos dejar
Less