Mapa Conceptual
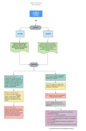
actividad de mapa conceptual en un programa en línea,sobre clases de software y Licencias,CIPA JEFASA,Hector fabian melo gayon,Andres salomon lopez,Jessica ebratt diaz.
actividad de mapa conceptual en un programa en línea,sobre clases de software y Licencias,CIPA JEFASA,Hector fabian melo gayon,Andres salomon lopez,Jessica ebratt diaz.