Comunicacion Procesos y objetos indispensables Entrevista persona Metodos de La etnografia natural recoleccion La etnografia en la La etnografia Diario de de y la investigacion y la campo. informacion pedagogia. educativa y educacion. compartidos....
More
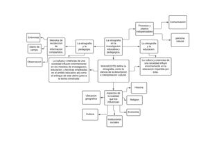
Comunicacion Procesos y objetos indispensables Entrevista persona Metodos de La etnografia natural recoleccion La etnografia en la La etnografia Diario de de y la investigacion y la campo. informacion pedagogia. educativa y educacion. compartidos. pedagogica. La cultura y creencias de una La cultura y creencias de Observacion sociedad influyen enormemente una sociedad influye en los metodos de investigacion, Wolcott(1975) define la enormemente en la educacion, y tecnicas empleadas etnografia, como la educacion impartida por en el ambito educativo asi como ciencia de la descripcion esta. el enfoque de este ultimo junto a e interpretacion cultural. la teoria construida. Historia Aspectos de Ubicacion la realidad geografica que los Religion influencian Economia Cultura Instituciones sociales
Less