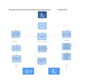
Read Mapa Conceptual Valentina Valencia Montaño Y Amelia Angulo Cabezas By Valentina Valentina Montaño Elaborado por: Valentina Valencia Montaño y Amelia Angulo Cabezas. 14 febrero 2022. Elaborado por: Valentina Valencia Montaño y Amelia Angulo Cabezas. 14 febrero 2022. Less Read the publication