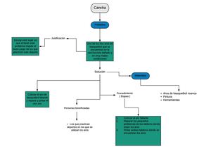
Cancha Problema Justificación Escogi este lugar ya que al tener este Uno de los dos aros de problema impide el basquetbol que se buen juego de los que encuentran en la practican este deporte cancha esta dañado y en muy malas condiciones Solución Materiales...
More
Cancha Problema Justificación Escogi este lugar ya que al tener este Uno de los dos aros de problema impide el basquetbol que se buen juego de los que encuentran en la practican este deporte cancha esta dañado y en muy malas condiciones Solución Materiales Colocar el aro de Procedimiento - Aros de basquetbol nuevos ( Etapas ) - Pintura basquetbol faltante y reparar y pintar el - Herramientas otro aro Personas beneficiadas 1. Colocar el aro faltante 2. Reparar los pequeños - Los que practican problemas de los tableros donde deportes en los que se estan los aros utilizan los aros 3. Pintar ambos tableros donde se encuentran los aros
Less