1942 Finales del siglo Fase Hipótetica Primeros años de la Finales Mediados del XIX a Conquista española siglo independencia siglo XIX Principios del siglo futuro XIX XX -Abundancia de -Escasez absoluta Abundancia Armonía de tierras, pero no de de recursos...
More
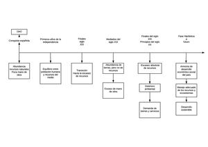
1942 Finales del siglo Fase Hipótetica Primeros años de la Finales Mediados del XIX a Conquista española siglo independencia siglo XIX Principios del siglo futuro XIX XX -Abundancia de -Escasez absoluta Abundancia Armonía de tierras, pero no de de recursos recursos naturales Equilibrio entre desarrollo Transición recursos Poca mano de población humana económico-social Hacia la escasez obra y recursos del del país de recursos medio Deterioro Manejo adecuado Exceso de mano ambiental de los recursos y de obra ecosistemas Desarrollo Demanda de sostenible bienes y servicios
Less