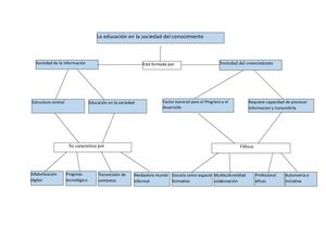
La educación en la sociedad del conocimiento Sociedad de la información Está formada por Sociedad del conocimiento Estructura central Educación en la sociedad Factor esencial para el Progreso y el Requiere capacidad de procesar desarrollo informacion y...
More
La educación en la sociedad del conocimiento Sociedad de la información Está formada por Sociedad del conocimiento Estructura central Educación en la sociedad Factor esencial para el Progreso y el Requiere capacidad de procesar desarrollo informacion y transmitirla Se caracteriza por Ofrece Alfabetización Progreso Transmisión de Mediadora mundo Escuela como espacio Multiculturalidad Profesional Autonomía e digital tecnológico contextos informal formativo colaboración eficaz iniciativa
Less