Esquematizacion Mediante La Técnica De áRbol
Read

Esquematizacion Mediante La Técnica De áRbol

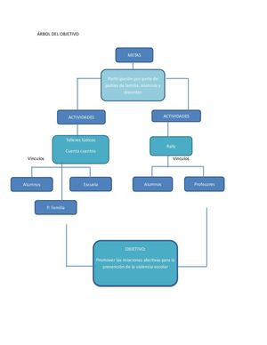
ÁRBOL DEL OBJETIVO METAS Participación por parte de padres de familia, alumnos y docentes ACTIVIDADES ACTIVIDADES Talleres lúdicos Rally Cuenta cuentos Vínculos Vínculos Alumnos Escuela Alumnos Profesores P. Familia OBJETIVO: Promover las relaciones... More

Read the publication