Mapa Conceptual
Read

Mapa Conceptual

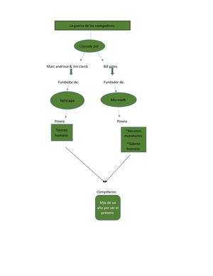
La guerra de los navegadores Causada por Marc andrisse & Jim clarck Bill gates Fundador de: Fundador de: Netscape Microsoft Poseia Poseia Talento *Recursos humano monetarios *Talento humano Compitieron Más de un año por ser el primero

Read the publication