Consta de escritorio, iconos de escritorio, barra de tareas , área notificación, inicio rápido Sistema operativo que permite administrar compartir y operar de manera rápida y fácil lúdica los recursos de una computadora Windows La computadora se diferencia...
More
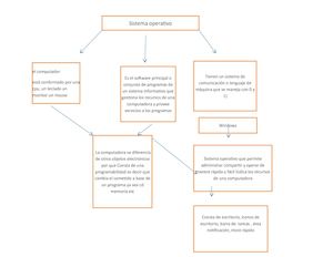
Consta de escritorio, iconos de escritorio, barra de tareas , área notificación, inicio rápido Sistema operativo que permite administrar compartir y operar de manera rápida y fácil lúdica los recursos de una computadora Windows La computadora se diferencia de otros objetos electrónicos por que Consta de una programabilidad es decir que cambia el cometido a base de un programa ya sea cd memoria etc Tienen un sistema de comunicación o lenguaje de máquina que se maneja con 0 y 1) Es el software principal o conjunto de programas de un sistema informativo que gestiona los recursos de una computadora y provee servicios a los programas el computador está conformado por una cpu, un teclado un monitor un mouse Sistema operativo
Less