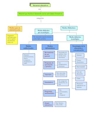
Recursos educativos son Material que facilita el desarrollo de las actividades formativas categorías Medios para la administración Medios Didácticos Medio didáctico tecnológico Medio didáctico pre-tecnológico Tecnologías de la educación y comunicación...
More
Recursos educativos son Material que facilita el desarrollo de las actividades formativas categorías Medios para la administración Medios Didácticos Medio didáctico tecnológico Medio didáctico pre-tecnológico Tecnologías de la educación y comunicación Medios informáticos Medios audiovisuales Internet Herramienta de uso general Programa de ejercitación y práctica Tutoriales Simuladores Programas multimediales Juegos educativos Procesador de palabras, base de dato, hoja electrónica Eje: multiplication, internenes. Eje: aula click, solo tutoriales Eje: juegos de simulación, los Sim Eje: micromundos, logo, Cmaptool Eje: Sésamo, Alfy, Zeeks Ejemplo: retroproyectores, discos compactos, programas de radio. Correo electrónico Red mundial Foro de discusión Chats Proyectos educativos en internet No necesitan soporte técnico como lápiz, pizarra. Programas utilizados para llevar registro de matrícula, notas, etc.
Less