PREGUNTAS SOBRE PUNTO DE VISTA : ¿COMO ESTOY VIENDO ESTA SITUACIÓN? ¿QUE ESTOY VIENDO? MODO DE PENSAR SOBRE CUALQUIER TEMA, CONTENIDO COMPRENDE PUNTOS DE VISTA O PROBLEMA- CON EL DEFINICIÓN PROPOSITO DE MEJORAR LA CALIDAD DE PENSAMIENTO , SU PROPOSITO...
More
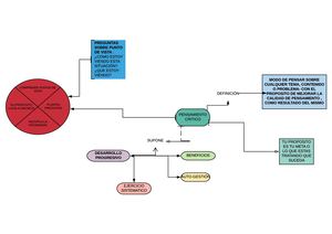
PREGUNTAS SOBRE PUNTO DE VISTA : ¿COMO ESTOY VIENDO ESTA SITUACIÓN? ¿QUE ESTOY VIENDO? MODO DE PENSAR SOBRE CUALQUIER TEMA, CONTENIDO COMPRENDE PUNTOS DE VISTA O PROBLEMA- CON EL DEFINICIÓN PROPOSITO DE MEJORAR LA CALIDAD DE PENSAMIENTO , SU PROPOSITO PLANTEA COMO RESULTADO DEL MISMO LLEVA A UNA META PREGUNTAS PENSAMIENTO CRITICO RECOPILA LA INFORMAIÓN SUPONE TU PROPOSITO ES TU META O LO QUE ESTAS DESARROLLO BENEFICIOS TRATANDO QUE PROGRESIVO SUCEDA AUTO-GESTIÓN EJERCICIO SISTEMATICO
Less