La Sana Convivencia
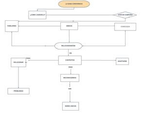
LA SANA CONVIVENCIA ¿COMO LOGRARLA? VIVIR EN COMPAÑIA DE FAMILIARES AMIGOS CONOCIDOS RELACIONANDOSE EN PARA CONTEXTOS ADAPTARSE SOLUCIONAR Texto PARA RECONOCERNOS COMO PROBLEMAS SERES UNICOS
LA SANA CONVIVENCIA ¿COMO LOGRARLA? VIVIR EN COMPAÑIA DE FAMILIARES AMIGOS CONOCIDOS RELACIONANDOSE EN PARA CONTEXTOS ADAPTARSE SOLUCIONAR Texto PARA RECONOCERNOS COMO PROBLEMAS SERES UNICOS