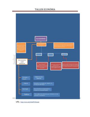
TALLER ECONÓMIA +++-- + URL: https://youtu.be/UKp2FCWszqU La económia El concepto de economía engloba la noción de cómo las sociedades utilizan los recursos "escasos" para producir bienes con valor y cómo se hace la distribución de los bienes entre los...
More
TALLER ECONÓMIA +++-- + URL: https://youtu.be/UKp2FCWszqU La económia El concepto de economía engloba la noción de cómo las sociedades utilizan los recursos "escasos" para producir bienes con valor y cómo se hace la distribución de los bienes entre los individuos. La ciencia de la economía trata de explicar el funcionamiento de los sistemas económicos y las relaciones con los agentes económicos (empresas o particulares), reflexionando sobre los problemas existentes y proponiendo soluciones. Existen tres tipos de economia: Microeconomia Como su nombre lo indica se dedica a estudiar el comportamientoindividual de los agentes económicos como son las empresas los empleados y los consumidores Macroeconomia Estudia el funcionamientode la economia como un todo,globalmente,y se encarga de hacer un seguimiento de los llamados agregados económicos De libre mercado Como su nombre lo indica este tipo de economía donde el mercado se autorregula sin necesidad que intervengan entidades del gobierno e
Less