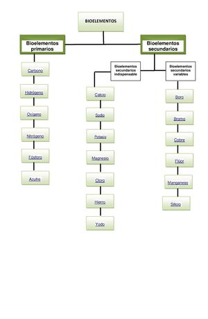
Bioelementos kenia Escobar trabajo de recuperacion ciencias naturales con orientacion ambiental
Read

Bioelementos kenia Escobar trabajo de recuperacion ciencias naturales con orientacion ambiental

Bioelementos kenia Escobar trabajo de recuperacion ciencias naturales con orientacion ambiental

Read the publication