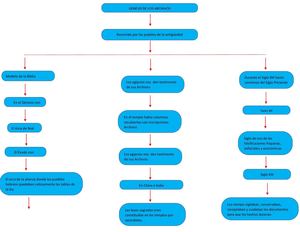
GENESIS DE LOS ARCHIVOS Modelo de la Biblia Durante el Siglo XIII hasta comienzo del Siglo Presente En el Génesis con Los egipcios nos dan testimonio de sus Archivos Siglo XII El arca de la alianza donde los pueblos hebreos quedaban celosamente las tablas...
More
GENESIS DE LOS ARCHIVOS Modelo de la Biblia Durante el Siglo XIII hasta comienzo del Siglo Presente En el Génesis con Los egipcios nos dan testimonio de sus Archivos Siglo XII El arca de la alianza donde los pueblos hebreos quedaban celosamente las tablas de la ley. El Arca de Noé El Éxodo con En el templo había columnas recubiertas con inscripciones Archivos Los monjes vigilaban, conservaban, recopilaban y cuidaban los documentos para que los hechos duraran. Siglo de oro de las falsificaciones hispanas, señoriales y económicas Siglo XIII Recorrido por los pueblos de la antigüedad Los egipcios nos dan testimonio de sus Archivos En China e India Las leyes sagradas eran constituidas en los templos por sacerdotes.
Less