1. PROCESADOR DE TEXTO 2. SOFTWARE DE PRESENTACION 3. SISTEMA DE DIBUJO 4. NAVEGADORES 5. HOJAS CALCULO 6. ANIMACION 7. CONSULTA APLI CACIONES 1. ALTO NIVEL 2. BAJO NIVEL 3. MAQUINA 4. AVANZADO LENGUAJES 1. WINDOWS 2. DOS 3. LINUX SISTEMAS OPERATIVOS PARTES...
More
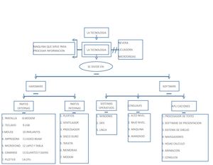
1. PROCESADOR DE TEXTO 2. SOFTWARE DE PRESENTACION 3. SISTEMA DE DIBUJO 4. NAVEGADORES 5. HOJAS CALCULO 6. ANIMACION 7. CONSULTA APLI CACIONES 1. ALTO NIVEL 2. BAJO NIVEL 3. MAQUINA 4. AVANZADO LENGUAJES 1. WINDOWS 2. DOS 3. LINUX SISTEMAS OPERATIVOS PARTES INTERNAS 1. PUERTOS 2. VENTILADOR 3. PROCESADOR 4. DISCO DURO 5. TARJETA 6. MEMORIAS 7. MODEM 1. PANTALLA 8.MODEM 2. TECLADO 9.USB 3 MOUSE 10.PARLANTES 4. IMPRESORA 11.VIDEO BEAM 5. MICROFONO 12.LAPIZ Y TABLA 6. CAMARAS 13.GUANTES Y GAFAS 7. PLOTTER 14.CPU MAQUINA QUE SIRVE PARA PROCESAR INFORMACION NEVERA LICUADORA MICROONDAS PARTES EXTERNAS SOFTWARE HARDWARE SE DIVIDE EN: LA TECNOLOGIA LA TECNOLOGIA
Less