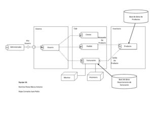
Diagrama De Componentes
Read

Diagrama De Componentes

By Juan RC

Base de datos Departamento de facturación Base de datos de Productos Sistema Administrador Caja Usuario Monitor Impresora Cliente Pedido Facturación Producto Inventario Alta Usuario Búsqueda De Producto Salida De Producto Equipo 14: Ramírez Flores Marco... More

Read the publication