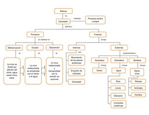
Relieve
Procesos lentos
y largosCambiado
FuerzasProcesos
DeposiciónErosiónMeteorización ExternasInternas
Erupción de
volcanes
Gravedad
Movimiento
de las placas
tectónicasLa roca
meteorizada
y
transportada
por la
erosión se
acumula...
More
Relieve
Procesos lentos
y largosCambiado
FuerzasProcesos
DeposiciónErosiónMeteorización ExternasInternas
Erupción de
volcanes
Gravedad
Movimiento
de las placas
tectónicasLa roca
meteorizada
y
transportada
por la
erosión se
acumula
BiósferaHidrósferaAtmósfera
Agua
Glaciares
Corrientes
oceánicas
Lluvia
Viento Seres
vivos
La roca se
divide por
efectos del
clima, agua,
seres vivos,
entre
La roca
meteorizada
es arrastrada
por el viento
o el agua
ha
mediante
gracias a
de tipo
eseses
son
se clasifican en
pertenecientes a
incluyeincluye incluye
Ríos Plantas
Animales
Hombre
Less