Nadie sabe quien ni cuando se
invento el chicle, pero muchos
científicos creen que en la prehistoria los neandertales ya
mascaban la sabia del árbol
Manilkara Zapota que crecía en
América central y Sur América
1869
????
Su inventor moderno el general López...
More
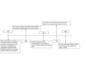
Nadie sabe quien ni cuando se
invento el chicle, pero muchos
científicos creen que en la prehistoria los neandertales ya
mascaban la sabia del árbol
Manilkara Zapota que crecía en
América central y Sur América
1869
????
Su inventor moderno el general López de Santa
Anna obtuvo la patente de su invento, el chicle.
1871
El señor López comenzó a
comercializarla en masa bajo la
marca de Adams New York Chewing
Gum.
1875
López Adams tuvo la idea de mezclar el producto con
jarabe de arce y regaliz para darle sabor a su invento
1880
En este año el señor William White
invento la goma de mascar con
sabor a menta.
Less